Guided Lead Form

A robust set of templates for interviewing the homeowner that allow for confident answers and better data for professionals.


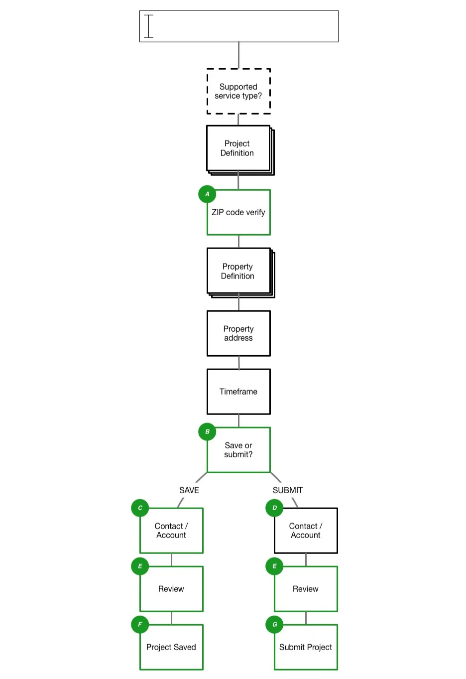
Challenge

The existing template for posing a question to homeowners was limited. It didn’t allow for a hierarchical presentation of information; it only allowed for single-select of multiple choice answers or a single, free text field.

Hypothesis

More complex question-and-answer structure will facilitate the homeowner’s submission process and increase conversion.

Methodology

Collate all homeowner-facing questions in a series of tables.

Break down the information type being requested from the user.

Develop a set of wireframe templates flexible enough to support all information types required.

Develop designs and guidelines for imagery, character count, and formatting.

Solution

By tweaking the interaction model and allowing for more question templates, I was able to pose more complex questions to the user with prompt text, imagery associated with answers or the question, and input fields where multiple items could be selected or the answer count could run long without breaking down on smaller form factors.